大略网·奏嘛新闻5月9日讯 近期,市民政局联合市发改委、市财政局、市住房和城乡建设局、市商务局、市市场监督管理局印发了《德州市消费品以旧换新居家适老化改造补贴实施细则》,进一步促进养老服务消费升级,提升老年人生活自理能力和居家生活品质。
一、补贴对象
德州市行政区域内年龄在60周岁及以上的老年人,且所购置的居家适老化改造补贴产品的收货地址位于德州市区域内,均可享受本补贴政策。
二、补贴范围
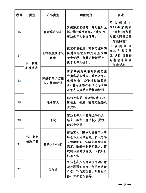
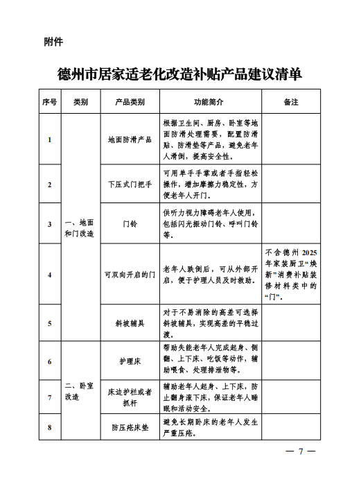
《德州市居家适老化改造补贴产品建议清单》6大项25类产品,超出补贴产品范围、在未参与补贴活动商家购置的产品均不予补贴。




三、补贴标准
补贴标准为产品实际销售价格(剔除所有折扣和优惠后的价格)的30%,且不重复参与其他消费品以旧换新补贴政策。每人每类产品限补贴2件,最高补贴金额不超过3000元。
四、补贴资金
(一)发放平台。全市消费品以旧换新居家适老化改造补贴发放主要通过“鲁焕新”平台进行发放,消费者可下载云闪付APP,在平台上注册登录,通过首页“德州以旧换新”专区进入后参与补贴领取。
(二)补贴方式。补贴资金采取消费者支付立减的补贴方式。一是老年人或其家属通过登录云闪付平台参与领取相应补贴,在购买补贴产品时向商家出示老年人有效身份证件,以证明其符合补贴对象条件。二是商家协助消费者收集整理补贴资金所需材料,包括老年人基本信息、发票信息、产品信息等其他平台要求上传的资料,并按要求上传至云闪付“鲁焕新”平台。
(三)资金拨付。云闪付“鲁焕新”平台在收到商家上传的申请材料后,启动审核流程,原则上每20个工作日完成一批审核工作。审核通过后,平台将补贴资金及时拨付给参与商家。
五、咨询电话
德城区民政局 0534-2671702
陵城区民政局 0534-8261335
禹城市民政局 0534-7360513
乐陵市民政局 0534-6661022
宁津县民政局 0534-5571972
齐河县民政局 0534-5608023
临邑县民政局 0534-4362621
平原县民政局 0534-8107753
武城县民政局 0534-6765523
夏津县民政局 0534-3267996
庆云县民政局 0534-3281611
天衢新区民政和退役军人事业发展部0534-2561275
(德州市广播电视台奏嘛新闻出品)
打开“奏嘛新闻”看评论